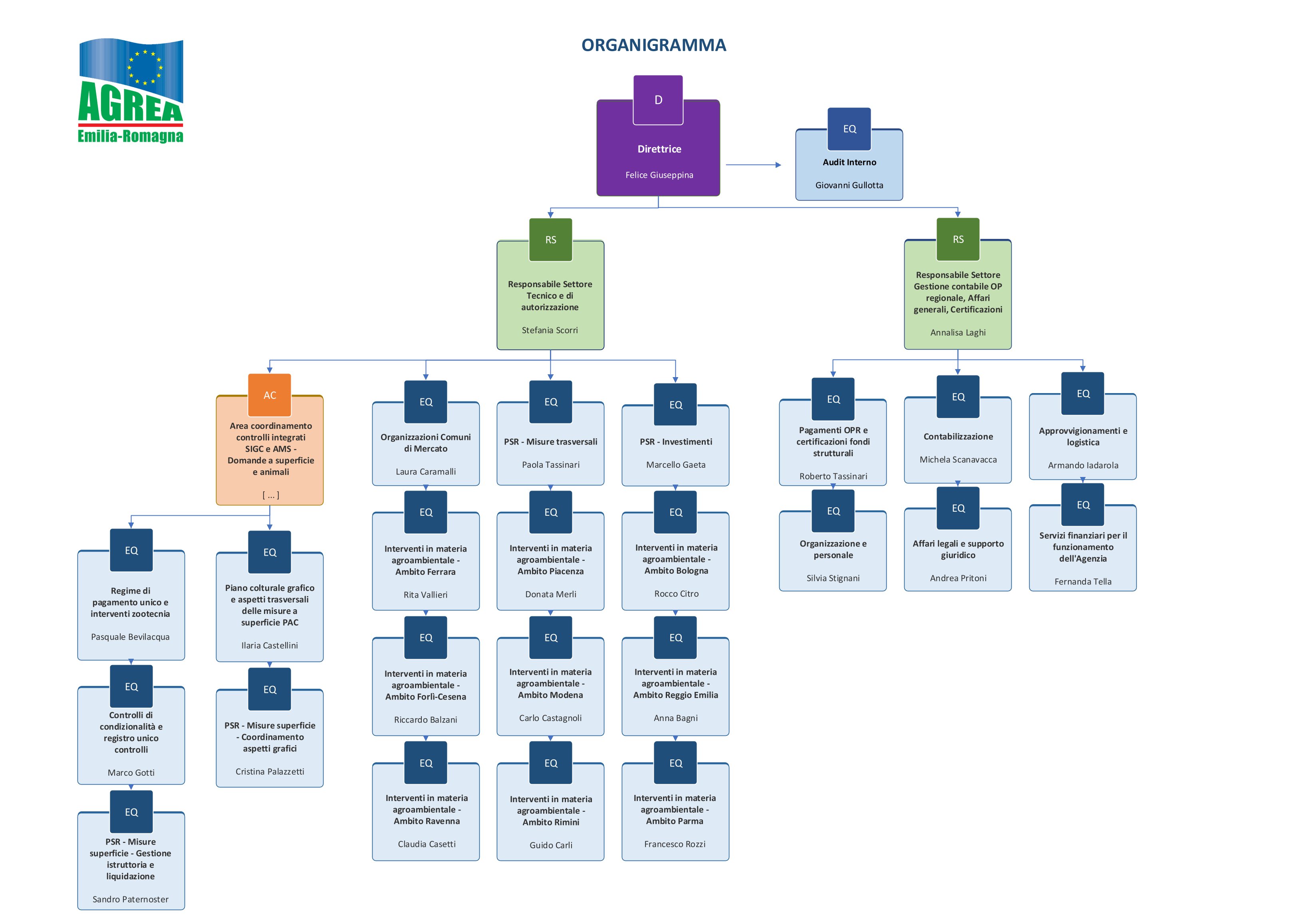
Struttura e persone
L'Agenzia è composta dalla Direzione e da due Settori:
il Settore gestione contabile organismo pagatore, affari generali, certificazioni che si occupa dell'esecuzione e contabilizzazione dei pagamenti, personale e organizzazione, acquisizione di beni e servizi per l'Agenzia e certificazione dei fondi strutturali della Regione.
Il Settore tecnico e di autorizzazione, che si occupa della presentazione, istruttoria, controllo, revisione e autorizzazione al pagamento delle domande di contributo e degli interventi agroambientali, da cui dipende l'Area coordinamento controlli integrati SIGC e AMS – Domande a superficie e animali, che si occupa della Domanda Unica e del Piano di sviluppo Rurale.

Settore tecnico e di autorizzazione
unità organizzative
- Organizzazioni Comuni di Mercato
- PSR - Investimenti
- PSR - Misure trasversali
- Interventi in materia agroambientale:
- Ambito di Bologna
- Ambito di Ferrara
- Ambito di Forlì-Cesena
- Ambito di Modena
- Ambito di Ravenna
- Ambito di Reggio Emilia
- Ambito di Rimini
- Ambito di Parma
- Ambito di Piacenza
Area coordinamento controlli integrati SIGC e AMS – Domande a superficie e animali
unità organizzative
• Regime pagamento unico e interventi zootecnia
• Piano colturale grafico e aspetti trasversali delle Misure a superficie PAC
• Controlli di condizionalità e registro unico controlli
• PSR - Misure superficie - Coordinamento aspetti grafici
• PSR - Misure superficie - Gestione istruttoria e liquidazione
Settore gestione contabile organismo pagatore, affari generali, certificazioni
unità organizzative
- Approvvigionamenti e logistica
- Contabilizzazione
- Pagamenti OPR e Certificazione fondi strutturali
- Organizzazione e personale
- Affari legali e supporto giuridico
- Servizi finanziari per il funzionamento dell'Agenzia
